ニュース&トピックス

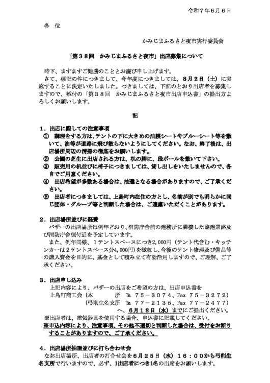
出店者募集

2025年06月11日

  • Twitterで知らせる
  • Facebookで知らせる
  • feedlyで知らせる

会員からのお知らせ 会員からのお知らせ

上島町商工会の会員からのお知らせ一覧へ >>

上島町の求人情報 上島町の求人情報

募集中のお仕事一覧へ >>

上島町商工会へのお問い合わせ TEL.0897-75-3074 お気軽にお問い合わせください

ページTOPへ